贵阳市租房合同样本5篇-聚给网
聚给网-AIPPT一键生成|PPT模板免费下载|汇聚给力素材模板
  • 首页
  • PPT模板
    • 按风格筛选
    • 按色彩筛选
  • Word模板
开通会员
个人会员
个人会员
个人会员开通个人会员
  • VIP会员可任意下载全站资源
  • 文档模板下载后即可使用
  • 个人会员每日可下载20个文档
开通个人会员
企业会员
企业会员
企业会员开通企业会员
  • VIP会员可任意下载全站资源
  • 文档模板下载后即可使用
  • 企业会员每日可下载100个文档
  • 赠送1v1专属定制模板一套
开通企业会员
  • 登录
  • 注册
  • 首页
  • PPT模板
    • 按风格筛选
    • 按色彩筛选
  • Word模板
开通会员 尊享会员权益
登录
注册
找回密码

快速登录

QQ登录微信登录
  • 首页
  • Word模板
  • 正文

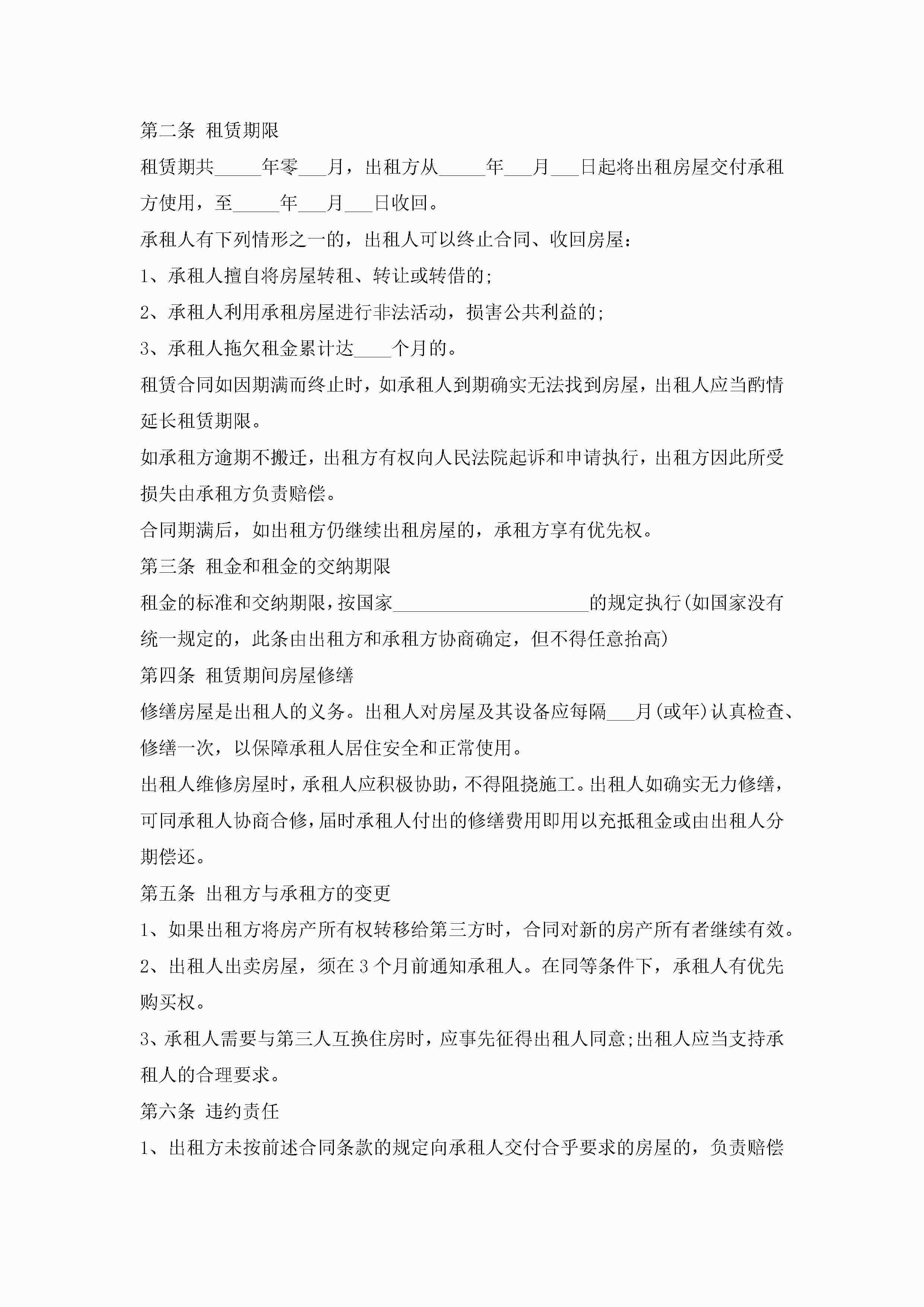
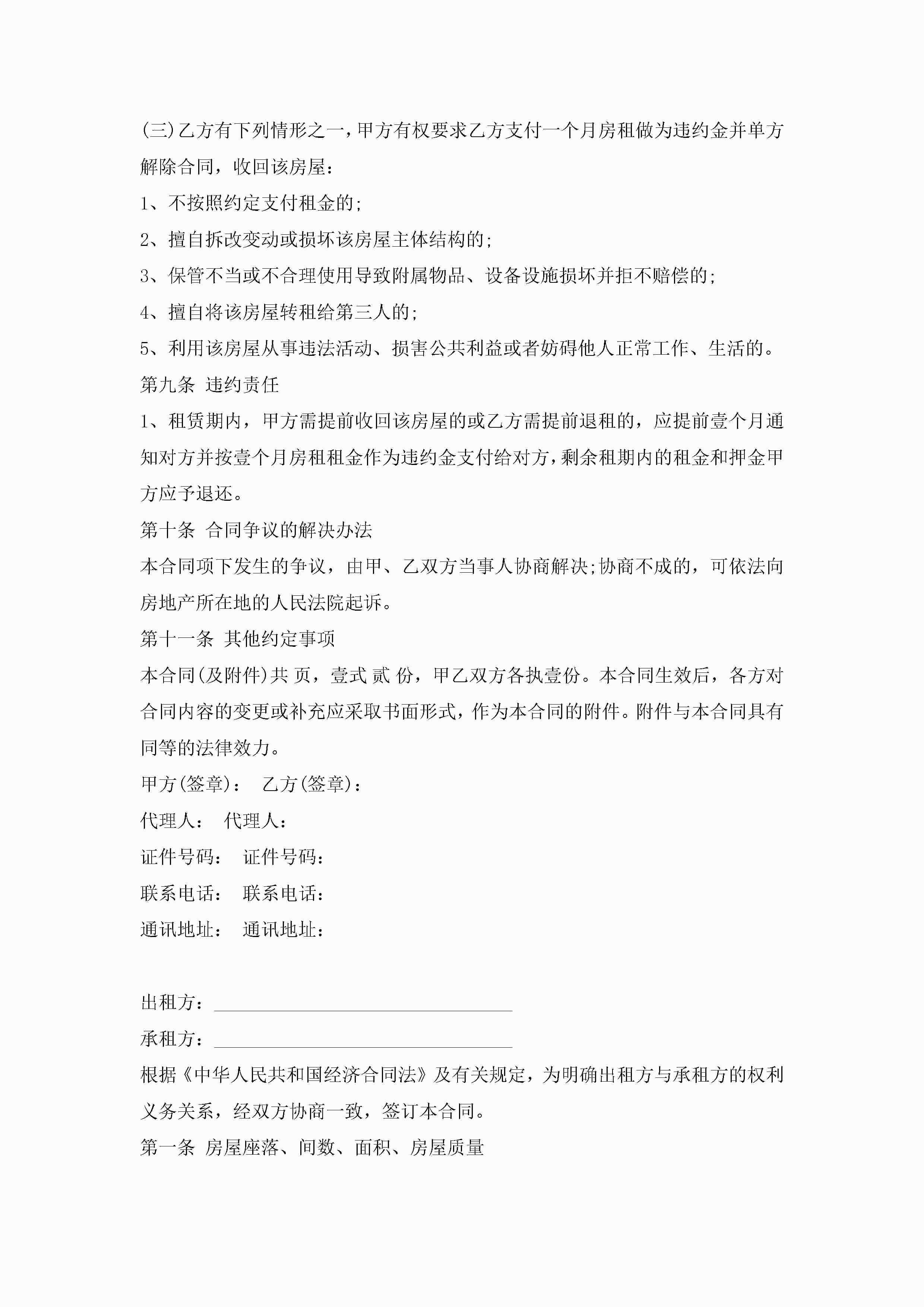
贵阳市租房合同样本5篇

jugei的头像-聚给网
jugei等级-LV6-聚给网
3月23日 01:47发布
关注
238

贵阳市租房合同样本5篇-聚给网
贵阳市租房合同样本5篇
此内容为付费资源,请付费后查看
¥10.9
单篇文档限时特惠
¥15
个人会员开通企业会员开通
立即下载
无需登陆!可直接快捷下载单个模板
付费资源
© 版权声明
THE END
Word模板
# 实用文档# 实用模板# 合同模板# 租房合同
如有问题,可点击最底部“联系我们”联系客服
分享
QQ空间微博QQ好友海报分享复制链接
收藏

上一篇

饭店租房合同模板5篇

下一篇

合伙租房合同协议5篇
相关推荐
推荐:离婚协议书(两个子女有财产债务)-聚给网
推荐:离婚协议书(两个子女有财产债务)
推荐:离婚协议书(两个子女有财产债务)
3月28日 20:33 3.5W+
推荐:《离婚协议书》有一个男孩-聚给网
推荐:《离婚协议书》有一个男孩
推荐:《离婚协议书》有一个男孩
3月28日 22:19 1.8W+
推荐:带封面离婚协议书(子女房屋汽车债务)-聚给网
推荐:带封面离婚协议书(子女房屋汽车债务)
推荐:带封面离婚协议书(子女房屋汽车债务)
3月28日 20:54 1.4W+
推荐:《离婚协议书》民法典通用版-聚给网
推荐:《离婚协议书》民法典通用版
推荐:《离婚协议书》民法典通用版
3月29日 04:39 1.2W+
《离婚协议书》男方净身出户-聚给网
《离婚协议书》男方净身出户
《离婚协议书》男方净身出户
3月29日 07:41 1.2W+
推荐:无子女和财产纠纷离婚协议-聚给网
推荐:无子女和财产纠纷离婚协议
推荐:无子女和财产纠纷离婚协议
3月29日 07:56 1.2W+
离婚协议男方净身出户+抚养费版-聚给网
离婚协议男方净身出户+抚养费版
离婚协议男方净身出户+抚养费版
3月29日 08:13 1.2W+
有子女的离婚协议书怎么写样本10篇精选-聚给网
有子女的离婚协议书怎么写样本10篇精选
有子女的离婚协议书怎么写样本10篇精选
3月22日 01:30 4603
双方自愿离婚协议书最新范本10篇精选-聚给网
双方自愿离婚协议书最新范本10篇精选
双方自愿离婚协议书最新范本10篇精选
3月22日 01:30 2695
2023离婚协议书模板电子版(10篇)-聚给网
2023离婚协议书模板电子版(10篇)
2023离婚协议书模板电子版(10篇)
3月22日 01:30 1566
公共安全教育演讲稿5篇-聚给网
公共安全教育演讲稿5篇
公共安全教育演讲稿5篇
3月23日 01:48 1318
2023年夫妻无财产分割离婚协议书7篇-聚给网
2023年夫妻无财产分割离婚协议书7篇
2023年夫妻无财产分割离婚协议书7篇
3月22日 01:32 1086
付费资源
¥10.9
单篇文档限时特惠
¥15
个人会员开通企业会员开通
立即下载
无需登陆!可直接快捷下载单个模板
标签云
实用文档 (15882)实用模板 (10736)合同模板 (6092)信函模板 (5539)策划书 (3134)工作文档 (2431)协议书 (1167)活动策划 (1006)合同范本 (838)营销策划 (232)意向书 (142)热门PPT精选 (91)工作总结PPT精选 (47)轻松办公高定PPT (44)有动效的PPT模板 (23)饭店租赁协议合同 (2)餐厅店面租赁协议书 (2)装修材料协商购销合同 (1)幼儿园房屋租赁协议书 (1)离婚责任协议书范本 (1)

联系我们 服务协议 隐私保护

Copyright © 2023 · 沪ICP备2023003885号
在手机上浏览此页面

聚给网-AIPPT一键生成|PPT模板免费下载|汇聚给力素材模板
登录
没有账号?立即注册
手机号或邮箱
验证码
账号密码登录
用户名或邮箱
登录密码
找回密码 | 免密登录

社交账号登录

QQ登录微信登录
使用社交账号登录即表示同意用户协议、隐私声明
注册
已有账号,立即登录
设置用户名
手机号
验证码
设置密码
注册即表示同意用户协议、隐私声明
扫码登录
使用其它方式登录或注册扫码登录

扫码登录即表示同意用户协议、隐私声明