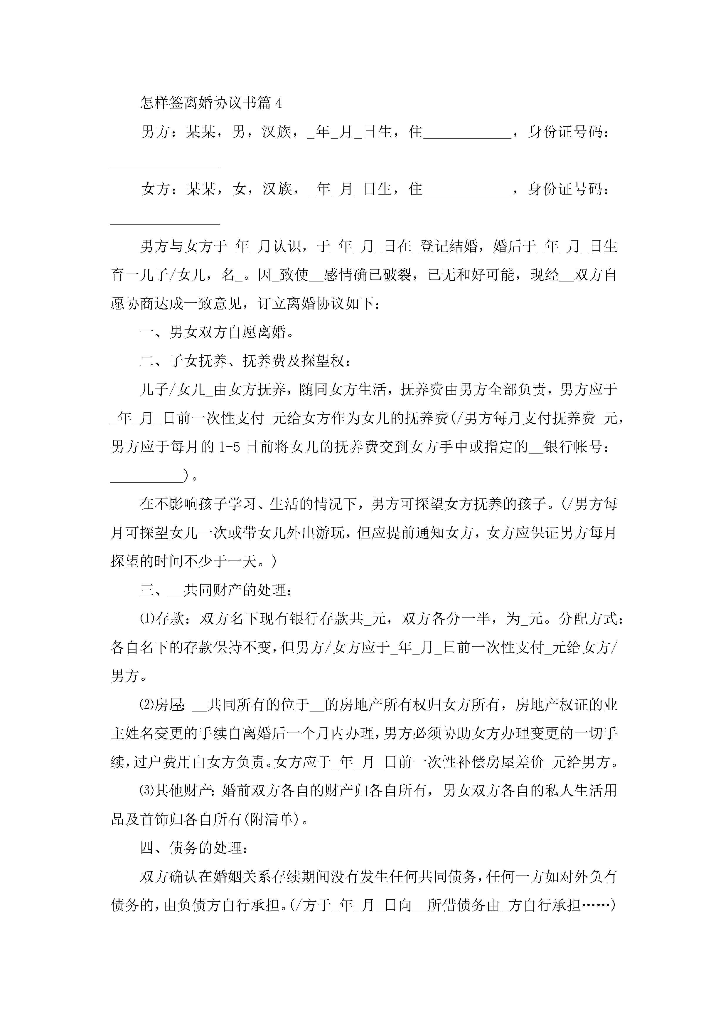
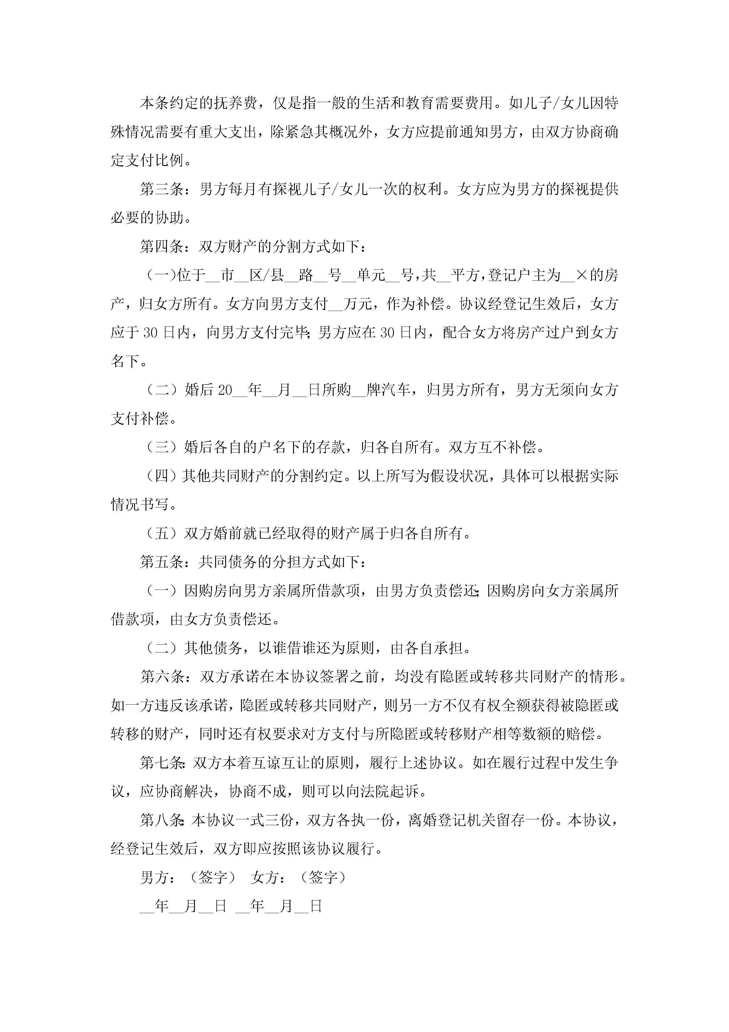
怎样签离婚协议书模板jugei3月22日 12:42更新关注290 怎样签离婚协议书模板此内容为付费资源,请付费后查看¥10.9 单篇文档限时特惠¥15个人会员开通企业会员开通立即下载无需登陆!可直接快捷下载单个模板付费资源© 版权声明THE ENDWord模板# 实用文档# 信函模板# 协议书# 怎样签离婚协议书 如有问题,可点击最底部“联系我们”联系客服 分享QQ空间微博QQ好友海报分享复制链接收藏