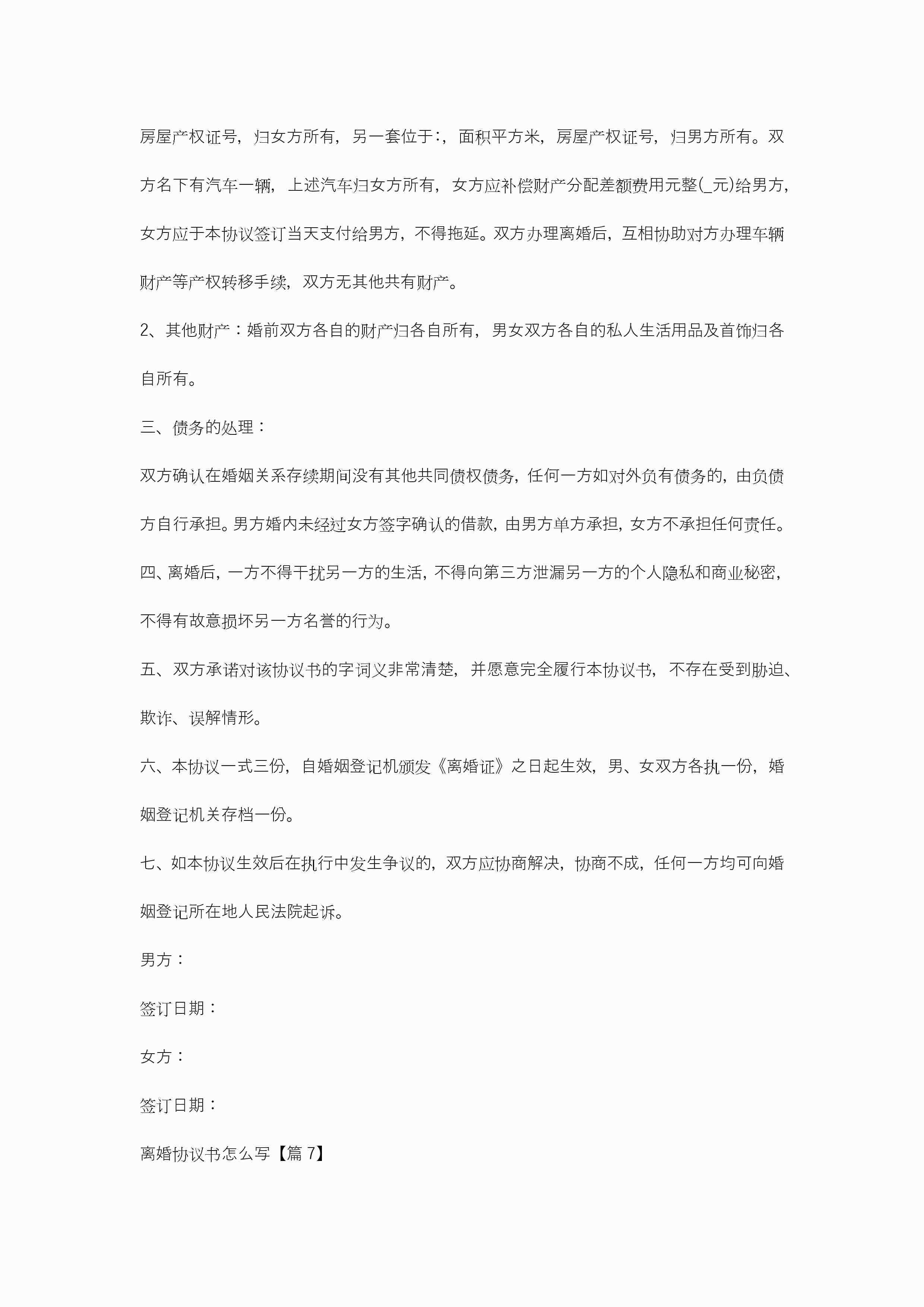
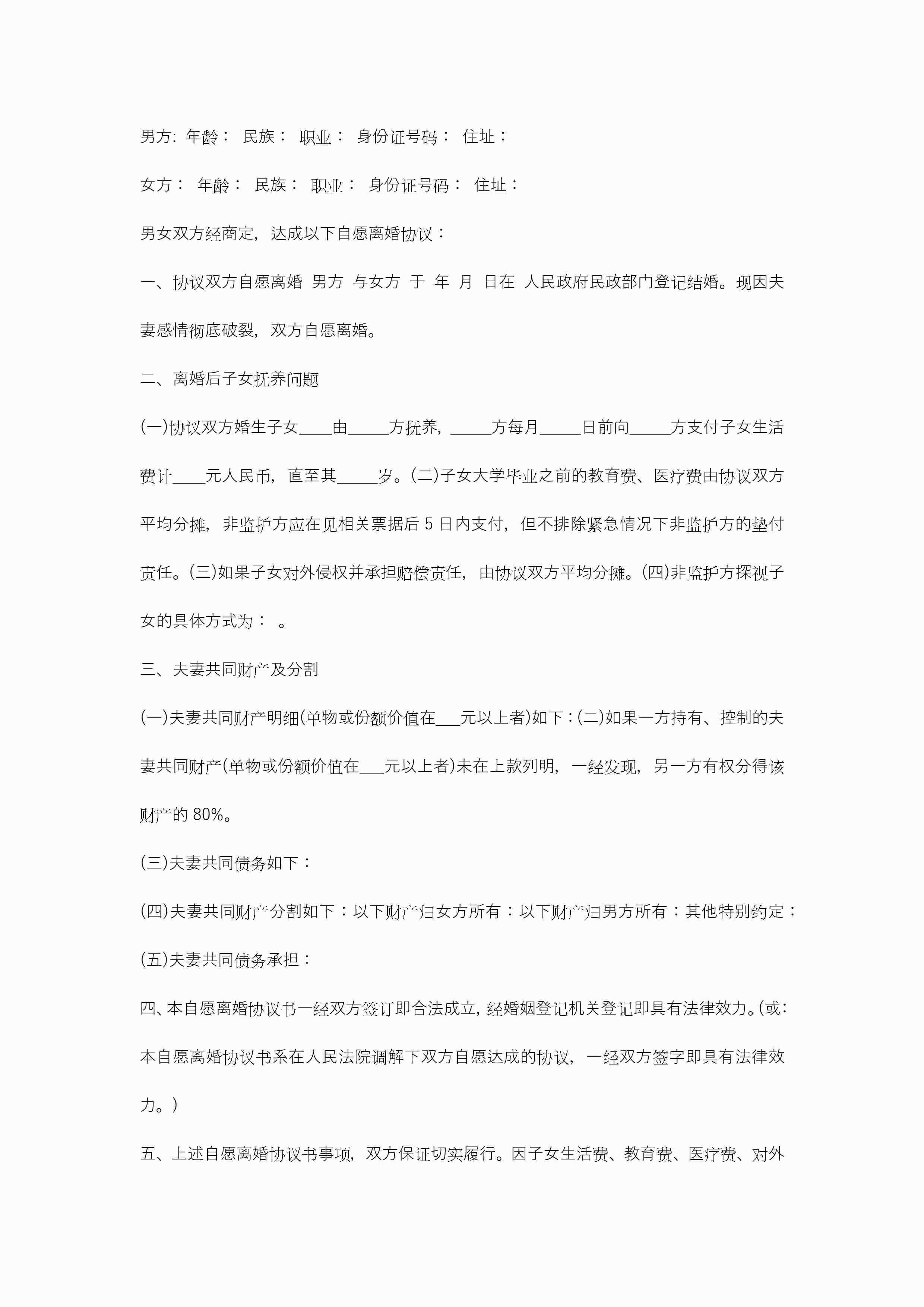
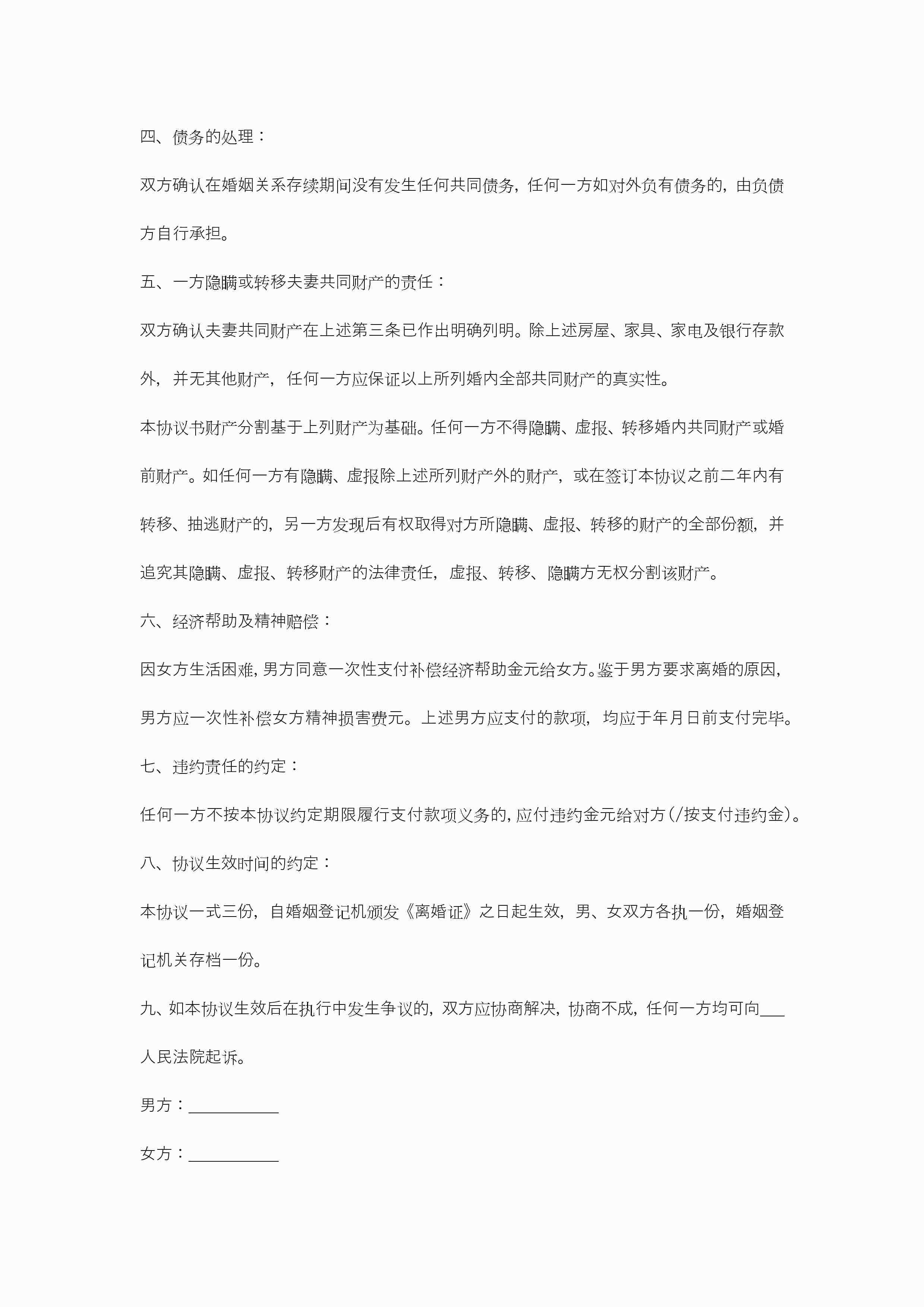
离婚协议书怎么写【十篇精选】jugei3月21日 19:46更新关注463 离婚协议书怎么写【十篇精选】此内容为付费资源,请付费后查看¥10.9 单篇文档限时特惠¥15个人会员开通企业会员开通立即下载无需登陆!可直接快捷下载单个模板付费资源© 版权声明THE ENDWord模板# 实用文档# 实用模板# 合同模板# 合同范本 如有问题,可点击最底部“联系我们”联系客服 分享QQ空间微博QQ好友海报分享复制链接收藏